Inhaltsverzeichnis
Howto: Generieren von G-Code aus Freecad für die große Fräse
Zum nachvollziehen der Anleitung sind hier das genutzte Modell die erzeugten g-code Fräsdaten: freecad-path.zip
Freecad vorbereiten
Umstellen der Einheiten auf mm/min, damit es keine Probleme mit der Fräse gibt
Und natürlich sollte man ein fertiges 3D Modell in Freecad haben, welches man gerne fräsen möchte.
Fräsdaten erstellen
Job anlegen
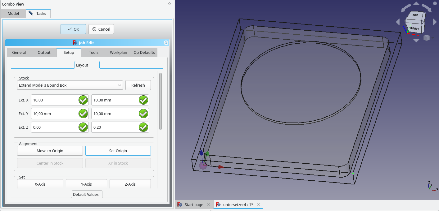
Stock definieren & Nullpunkt festlegen
Stock in X und Y Richtung erweitern. Wenn die Außenkontur des Bauteils gefräst werden soll, sollte der Stock genügend Luft nach außen bieten (z.B. bei einem 6mm Fräser 10mm). Ansonsten muss der Stock nicht erweitert werden. In Y-Richtung empfiehlt es sich nach oben um 2 Zehntel zu erweitern, damit der Fräser zuverlässig durch das Werkstück kommt.
Der Nullpunkt sollte an die obere rechte Ecke (siehe Bild) gesetzt werden.
Tool Setup
Schnittdaten siehe: https://wiki.innovationswerkstatt.org/anleitungen:cncfraese#schnittdaten
!TODO! Es est nicht ganz klar, ob die rapids überhaupt gepflegt werden müssen. Muss getestet werden !TODO!
Im Beispiel 9mm Multiplex: 1800 Für die vertikale Richtung kann als Faustformel die Hälfte genommen werden.
Nach festlegen der Default Werte muss der Job gespeichert werden, da diese sonst wieder auf 0 gesetzt werden.
Markieren des Default Tools und "Edit" führt zu folgendem Dialog.
Weitere Eigenschaften des Fräsers werden über den Objektbaum:
Im Beispiel wurde in 6mm Fräser genommen, die Werte müssen natürlich entsprechend des gewählten Fräsers angepasst werden.
Für die Schnitttiefe pro Durchlauf kann als Faustformel das 1,5 fache des Tool-Durchmessers genommen werden. Dies ist wie die meisten Werte aber Material und Fräserabhängig.
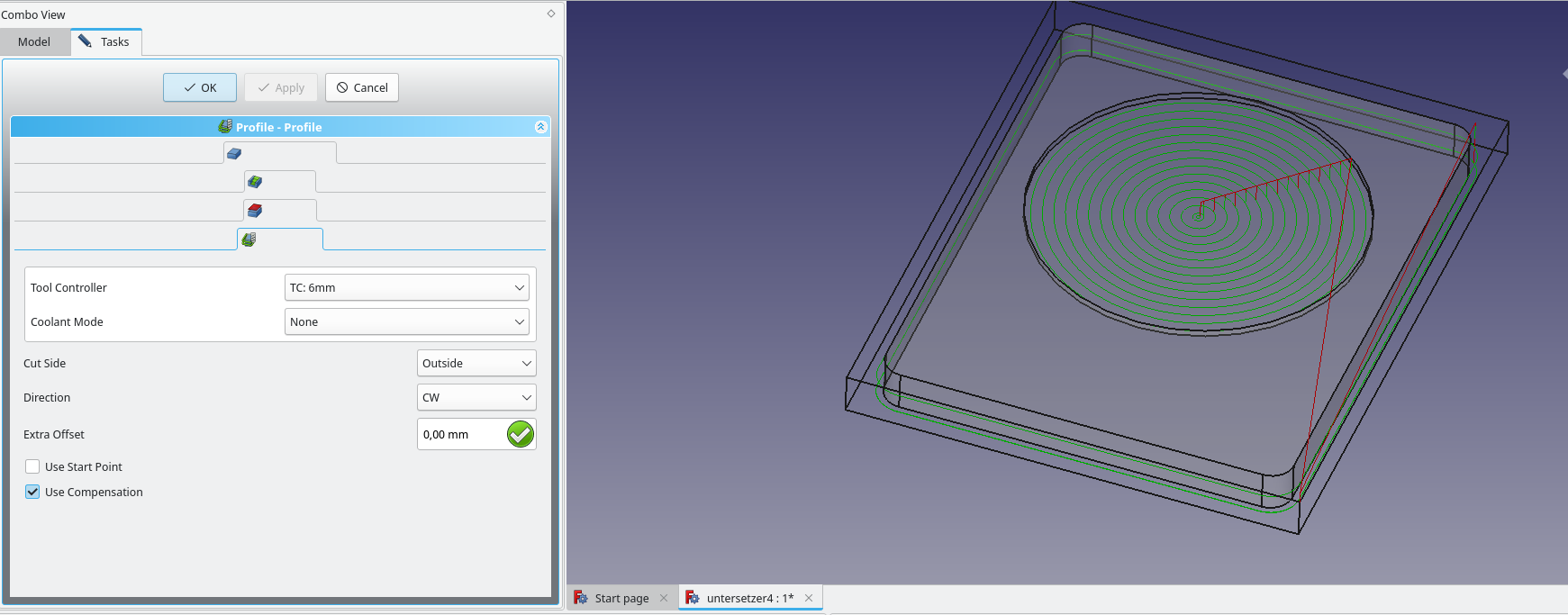
Fräspfade planen
Allgemein werden die Pfade erzeugt, in dem man die zu fräsenden Flächen wählt und dann die gewünschte Operation anklickt. In dieser Anleitung wird dies nur nebensächlich behandelt.
Bei Flächigen Operationen ist noch die Überschneidung der Bewegungen relevant. Hier wurden 80% gewählt.
Ein kleiner Tipp: Die Aussenkontur kann gefräst werden, in dem nichts ausgewählt wird und dann eine "Profil"-Operation ausgeführt wird.
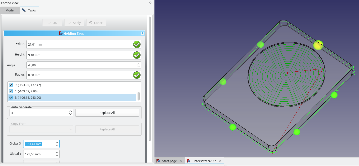
Damit das Werkstück nicht ohne Halt ist nach dem Fräsen der Aussenkontur, muss ein "Tag Dress-up" gemacht werden:
Post processing
Als post processor wird linuxcnc empfohlen, Args siehe https://wiki.innovationswerkstatt.org/anleitungen:cncfraese (Achtung, vor preamble stehen 2 Striche, nicht einer)
Über den Button "Post Process" in der Path Workbench wird das erstellen der Daten getriggert.
Leider muss noch manuell ein wenig Nachbearbeitet werden, die folgende Zeile ist zu entfernen:













